Öйú¡¤½ðɳ³Çjs93Ïß·¼ì²âÖÐÐÄ(¹É·Ý)ÓÐÏÞ¹«Ë¾-¹Ù·½ÍøÕ¾

background
ÁªÏµÖйú¡¤½ðɳ³Çjs93Ïß·¼ì²âÖÐÐÄ(¹É·Ý)ÓÐÏÞ¹«Ë¾-¹Ù·½ÍøÕ¾
½ðɳ³Çjs93Ïß·¼ì²âÖÐÐÄ
153-4221-4292

ÊÖ»ú£ºÍô˾Àí15802760502

ÓÊÏ䣺hezi027@qq.com

QQ£º3212587206

µØµã£ºÎ人Êй¤¾ßºþÇø´´¹È·20ºÅ¿Æ´´ÖÐÐÄ22¶°

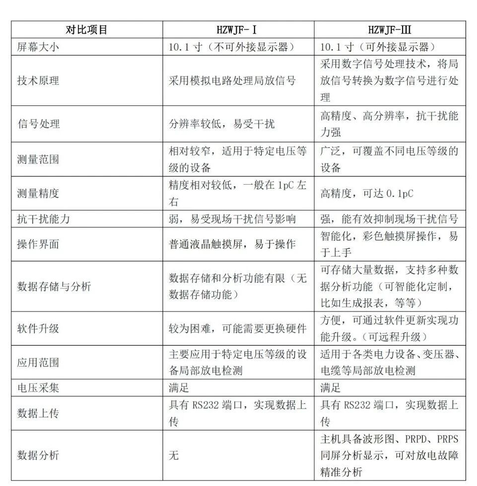
¸É»õ·ÖÏíØ­Î人Öйú¡¤½ðɳ³Çjs93Ïß·¼ì²âÖÐÐÄ(¹É·Ý)ÓÐÏÞ¹«Ë¾-¹Ù·½ÍøÕ¾¾Ö·ÅÒDzî±ð¼°ÓÅÊÆ

Ðû²¼Ê±¼ä£º2026-03-20 13:09:38ÈËÆø£º
HZWJF-¢ñ±ÈÕÕͬÀà²úÆ·²î±ð
1.½ÓÄÉ10.1´çÈ«²ÊÉ«´¥Ãþ¿ØÖÆÆÁÈ¡´úÁ˹ŰåµÄʾ²¨¹Ü¼ÓÎïÀíÐýÅ¥µÄ²Ù×÷·½·¨£¬ £¬£¬£¬£¬£¬£¬²»µ«ÏÔʾ¸üÇåÎú£¬ £¬£¬£¬£¬£¬£¬¸üÖ±¹Û£¬ £¬£¬£¬£¬£¬£¬ÁíÍâÌá¸ßÁ˲Ù×÷µÄʹÓÃÊÙÃü£¬ £¬£¬£¬£¬£¬£¬»¹¿ÉÒÔÒ»¼ü×Ô¶¯Ð£Õý£»£»£»£»£»£»¸ßѹÊÔÑéµçѹ·Öѹ±È¿ÉÉèÖ㻣»£»£»£»£»¼ì²âѸËٶȸü¸ß¡£¡£¡£¡£¡£¡£¡£¡£ÊÐÃæÉÏÆäËû³§¼ÒµÄ¾Ö·ÅÒǽÓÄÉ5.6´ç¾ØÐÎÒº¾§ÏÔʾÆ÷£¬ £¬£¬£¬£¬£¬£¬ÆÁĻС£¡£¡£¡£¡£¡£¡£¡£¬ £¬£¬£¬£¬£¬£¬ÐýÅ¥²Ù×÷¡£¡£¡£¡£¡£¡£¡£¡£
½ðɳ³Çjs93Ïß·¼ì²âÖÐÐÄ
2.¾ßÓд®¿ÚͨѶRS232½Ó¿Ú£¬ £¬£¬£¬£¬£¬£¬¿ÉÌṩͨѶЭÒ飬 £¬£¬£¬£¬£¬£¬ÉÏ´«²âÊÔÊý¾Ý£¬ £¬£¬£¬£¬£¬£¬Àû±ã¿Í»§ºóÆÚÉý¼¶£¬ £¬£¬£¬£¬£¬£¬ÆäËû³§¼ÒûÓÐÕâ¸ö½Ó¿Ú¡£¡£¡£¡£¡£¡£¡£¡£
3.УÕý·½²¨Îªµç×Óʽ£¬ £¬£¬£¬£¬£¬£¬¿É³äµç£¬ £¬£¬£¬£¬£¬£¬±ÈÕչŰå»úеʽ»á¸ü׼ȷ£¬ £¬£¬£¬£¬£¬£¬¸ü¼òÆÓ¡£¡£¡£¡£¡£¡£¡£¡£
4.¾Ö·ÅÒÇ¿ÉʵʱÊÕÂÞ¸ßѹµçѹ²¢ÏÔʾ£¬ £¬£¬£¬£¬£¬£¬Õâ¸öÒ²ÊÇÆäËû³§¼ÒÔÙ²âÊÔʱÎÞ·¨ÏÔʾµÄ¹¦Ð§¡£¡£¡£¡£¡£¡£¡£¡£

HZWJF-¢ó±ÈÕÕͬÀà²úÆ·²î±ð
1. ×迹¾ßÓеÍѹ±Û¹¦Ð§£¬ £¬£¬£¬£¬£¬£¬ÈýÖÖµÍѹ±ÛÐýÅ¥¿ÉÑ¡£¡£¡£¡£¡£¡£¡£¡£¬ £¬£¬£¬£¬£¬£¬ÊµÏÖµçѹºÍ¾Ö·Å¼ì²â¹¦Ð§£¬ £¬£¬£¬£¬£¬£¬ÎÞÐèÉèÖ÷ÖѹÆ÷£¬ £¬£¬£¬£¬£¬£¬²âÊÔ½ÏÁ¿×¼È·£»£»£»£»£»£»
½ðɳ³Çjs93Ïß·¼ì²âÖÐÐÄ
 
2. Ö÷»ú½ÓÄɿɿ¿µç´Å¼æÈÝÉè¼Æ£¬ £¬£¬£¬£¬£¬£¬¿ÉÄÍÊܸßѹ¶Ì·¹¥»÷£»£»£»£»£»£»
3. Ö÷»ú½ÓÄÉVAG½Ó¿Ú£¬ £¬£¬£¬£¬£¬£¬4U±ê×¼»úÏäÉè¼Æ£¬ £¬£¬£¬£¬£¬£¬¿ÉÖ±½ÓÉϼܣ¬ £¬£¬£¬£¬£¬£¬²¢¾ß±¸RS232½Ó¿Ú£¬ £¬£¬£¬£¬£¬£¬ÊµÏÖÊý¾ÝÉÏ´«£»£»£»£»£»£»£¨¿ÉÓë¹úÍøERPϵͳ¶Ô½Ó£¬ £¬£¬£¬£¬£¬£¬ÐèÒª¿Í»§×ÔÐÐÕÒÈí¼þ¿ª·¢Ö°Ô±¾ÙÐпª·¢£¬ £¬£¬£¬£¬£¬£¬ÎÒÃÇÌṩ½Ó¿ÚºÍЭÒ飩
4. Ö÷»ú¾ß±¸²¨ÐÎͼ¡¢PRPD¡¢PRPSͬÆÁÆÊÎöÏÔʾ£¬ £¬£¬£¬£¬£¬£¬Àû±ãÊÖÒÕÖ°Ô±¶Ô·Åµç¹ÊÕϾÙÐо«×¼ÆÊÎö£»£»£»£»£»£»
5. Ö÷»ú¾ß±¸¸»ºñµÄÓ²¼þ¼°Èí¼þÔëÉùÒÖÖÆÄ£¿£¿£¿£¿£¿£¿£¿£¿é£¬ £¬£¬£¬£¬£¬£¬ÔöÌíÁË×°±¸ÏÖ³¡µÄ¿¹×ÌÈÅÄÜÁ¦¡£¡£¡£¡£¡£¡£¡£¡£¶à×éºÏÓ²¼þÂ˲¨ÅäºÏÊÊÅäÆ÷¿ÉʵÏÖ¶Ô²î±ð³¡¾°×ÌÈŵÄÒÖÖÆ¡£¡£¡£¡£¡£¡£¡£¡£Öª×ãIEC±ê×¼µÄÔëÉùÒÖÖÆÒªÁ죬 £¬£¬£¬£¬£¬£¬°üÀ¨£ºÊ±¼ä´°·¨¡¢Âö³åƽ»¬·¨¡£¡£¡£¡£¡£¡£¡£¡£
6.Ö÷»ú¾ß±¸Ô¶³ÌÉý¼¶¹¦Ð§£¬ £¬£¬£¬£¬£¬£¬¿ÉʵÏÖÔ¶³ÌÉý¼¶£»£»£»£»£»£»
7.ÆÁĻΪ²ÊɫҺ¾§ÆÁ£¬ £¬£¬£¬£¬£¬£¬¿É´¥Ãþ¿ØÖÆ£¬ £¬£¬£¬£¬£¬£¬»òÕßÍâ½Ó´óÐÍÏÔʾÆÁÔÚ×ÀÃæÏÔʾ¡£¡£¡£¡£¡£¡£¡£¡£
8.×öÍêÊÔÑé¿ÉÒÔµ¼³öÊÔÑ鱨¸æ¡£¡£¡£¡£¡£¡£¡£¡££¨°üÀ¨ÊÔÑéµçѹ£¬ £¬£¬£¬£¬£¬£¬ÊÔÑ鯵ÂÊ£¬ £¬£¬£¬£¬£¬£¬ÊÔÑé¾Ö·ÅÖµ£¬ £¬£¬£¬£¬£¬£¬Ò»Ñùƽ³£À´Ëµ±ðµÄ³§¼ÒµÄ¾Ö·ÅÒÇûÓд˹¦Ð§£¬ £¬£¬£¬£¬£¬£¬¾Ö·ÅÖ»ÄÜÏÔʾ¾Ö·ÅÖµ£¬ £¬£¬£¬£¬£¬£¬ÉýѹֻÊÇÏÔʾÉýѹֵ£¬ £¬£¬£¬£¬£¬£¬¾ÍËã¾Ö·ÅÄÜÊÕÂÞµçѹһÑùƽ³£Ò²²»¿Éµ¼³öÊÔÑ鱨±í£¬ £¬£¬£¬£¬£¬£¬ÎÒÃÇÕâ¸ö¹¦Ð§¼«´óµÄÀû±ãÁ˿ͻ§×öʵÑ飩
½ðɳ³Çjs93Ïß·¼ì²âÖÐÐÄ
¾Ö·Åµç¶¯¿ØÖÆÌ¨ÓÅÊÆ
1.ÎȹÌÄÍÓ㬠£¬£¬£¬£¬£¬£¬ËùÓпØÖƽÓÄÉ»úеʽÉè¼Æ£¬ £¬£¬£¬£¬£¬£¬½ûÖ¹Ò×±¬·¢¹ÊÕÏ¡£¡£¡£¡£¡£¡£¡£¡£ÈôÊÇÓв¿·ÖÔªÆ÷¼þ±¬·¢ÎÊÌ⣬ £¬£¬£¬£¬£¬£¬ÄÇÃ´Ìæ»»ÓöÈÒ²¼«Æä×ÔÖÆ£¬ £¬£¬£¬£¬£¬£¬¹ØÓÚÉú²ú³§¼ÒÀ´ËµÐԼ۱ȽÏÁ¿¸ß¡£¡£¡£¡£¡£¡£¡£¡£
½ðɳ³Çjs93Ïß·¼ì²âÖÐÐÄ
 
2.±¾¹«Ë¾½ÓÄÉÔªÆ÷¼þËùÓнÓÄÉ×ãÈÝÁ¿Åä¼þ£¬ £¬£¬£¬£¬£¬£¬ºÃ±Èµ÷ѹÆ÷£¬ £¬£¬£¬£¬£¬£¬±äѹÆ÷µÈµÈ£¬ £¬£¬£¬£¬£¬£¬¿ÉÊÇÓÐЩÙÉÐÐ͵¹¤¼õÁÏ£¬ £¬£¬£¬£¬£¬£¬°ÑÖÊÁÏËõË®£¬ £¬£¬£¬£¬£¬£¬»¹Éù³ÆÊÇÐÂÖÊÁÏÐÂÊÖÒÕ£¬ £¬£¬£¬£¬£¬£¬ÒÔÊÇÖØÁ¿½ÏÁ¿µÍ£¬ £¬£¬£¬£¬£¬£¬Öйú¡¤½ðɳ³Çjs93Ïß·¼ì²âÖÐÐÄ(¹É·Ý)ÓÐÏÞ¹«Ë¾-¹Ù·½ÍøÕ¾²úƷÿ¸ö²¿¼þ¶¼¿ÉÒÔÄõ½µÚÈý·½È¥¼ì²âÊDz»ÊÇ×ãÈÝÁ¿£¬ £¬£¬£¬£¬£¬£¬ÓÉÓÚÕæ²ÄʵÁÏÎÒÃDzÅÓÐ×ÔÐÅ¡£¡£¡£¡£¡£¡£¡£¡£
3.²Ù×÷¼òÆÓ£¬ £¬£¬£¬£¬£¬£¬×ÝÈ»ÊÇÒ»¸ö´Óδ½Ó´¥¹ý´Ë²úÆ·µÄÊÔÑéÖ°Ô±£¬ £¬£¬£¬£¬£¬£¬¾­ÓÉÖйú¡¤½ðɳ³Çjs93Ïß·¼ì²âÖÐÐÄ(¹É·Ý)ÓÐÏÞ¹«Ë¾-¹Ù·½ÍøÕ¾×¨ÒµÅàѵ£¬ £¬£¬£¬£¬£¬£¬Ò²ÄܺܿìÉÏÊÖ£¬ £¬£¬£¬£¬£¬£¬Öйú¡¤½ðɳ³Çjs93Ïß·¼ì²âÖÐÐÄ(¹É·Ý)ÓÐÏÞ¹«Ë¾-¹Ù·½ÍøÕ¾Éè¼ÆÀíÄî¾ÍÊǼòÆÓÒ×Óᣡ£¡£¡£¡£¡£¡£¡£
4.µç¶¯Ì¨×Ó±ÈÕÕÊÖ¶¯Ì¨×ÓÉÐÓиöÓÅÊÆ¾ÍÊÇ£¬ £¬£¬£¬£¬£¬£¬ÎÒÃÇÖ»ÐèÒª°´°´Å¥¾Í¿ÉÒÔʵÏÖÉýѹ½µÑ¹£¬ £¬£¬£¬£¬£¬£¬²»ÐèÒªÊÖ¶¯È¥Å¤µ÷ѹÆ÷£¬ £¬£¬£¬£¬£¬£¬²¢ÇÒÅäºÏÉÏÖйú¡¤½ðɳ³Çjs93Ïß·¼ì²âÖÐÐÄ(¹É·Ý)ÓÐÏÞ¹«Ë¾-¹Ù·½ÍøÕ¾»¥Ëøµç·£¬ £¬£¬£¬£¬£¬£¬ÉýѹÍê³Éºó£¬ £¬£¬£¬£¬£¬£¬¿ÉÒÔʵÏÖ×Ô¶¯½µÑ¹£¬ £¬£¬£¬£¬£¬£¬ÊµÏÖÁ˰ë×Ô¶¯»¯µÄЧ¹û¡£¡£¡£¡£¡£¡£¡£¡£

¾ÖÏÂ°à¿Ø¿ØÖÆÌ¨ÓÅÊÆ
1.×Ô¶¯»¯£¬ £¬£¬£¬£¬£¬£¬±¾ÏµÍ³ÊµÏÖÖÜÈ«×Ô¶¯»¯£¬ £¬£¬£¬£¬£¬£¬½ÓÍêÏßÖ®ºó£¬ £¬£¬£¬£¬£¬£¬Æ¾Ö¤ÐèÇóÉèÖúÃÊÔÑéµçѹ£¬ £¬£¬£¬£¬£¬£¬ÄÍѹʱ¼ä£¬ £¬£¬£¬£¬£¬£¬ÏµÍ³×Ô¶¯¾ÙÐÐÉýѹ£¬ £¬£¬£¬£¬£¬£¬ÄÍѹ£¬ £¬£¬£¬£¬£¬£¬½µÑ¹¡£¡£¡£¡£¡£¡£¡£¡£²¢ÇÒ¿ÉÒÔÌìÉúµçѹºÍʱ¼äµÄ¶ÔӦ׸±êͼ£¬ £¬£¬£¬£¬£¬£¬Àû±ãÊÔÑéÖ°Ô±¾ÙÐÐÊӲ졣¡£¡£¡£¡£¡£¡£¡£
½ðɳ³Çjs93Ïß·¼ì²âÖÐÐÄ
 
2.¹¤¿Ø¿ØÖÆÌ¨µÄÁíÍâÒ»¸öÓÅÊÆ¾ÍÊǹýѹ±£»£»£»£»£»£»¤¿ÉÒÔ×Ô¶¯ÅÌË㣬 £¬£¬£¬£¬£¬£¬µÈÓû§ÉèÖÃÍêÊÔÑéµçѹ֮ºó£¬ £¬£¬£¬£¬£¬£¬ÏµÍ³×Ô¶¯ÅÌËã¹ýѹ±£»£»£»£»£»£»¤Öµ£¬ £¬£¬£¬£¬£¬£¬¹ýÁ÷±£»£»£»£»£»£»¤Öµ£¬ £¬£¬£¬£¬£¬£¬È«×Ô¶¯£¬ £¬£¬£¬£¬£¬£¬×èÖ¹È˹¤ÒÅÍüÉ趨£¬ £¬£¬£¬£¬£¬£¬´Ó¶ø±£»£»£»£»£»£»¤ÊÔÑéÖ°Ô±ºÍ×°±¸µÄÇå¾²¡£¡£¡£¡£¡£¡£¡£¡£
3.·Ö¶ÎÄÍѹ£¬ £¬£¬£¬£¬£¬£¬±¾ÏµÍ³±êÅä5¶ÎÄÍѹ£¬ £¬£¬£¬£¬£¬£¬¿É»®·Ö¾ÙÐÐÉ趨£¬ £¬£¬£¬£¬£¬£¬²¢ÇÒ»¹¿ÉÒÔÆ¾Ö¤Óû§ÐèÇóÃâ·Ñ¾ÙÐÐÔöÌí¡£¡£¡£¡£¡£¡£¡£¡£
4.½ÓÄÉPIDµ÷Àí£¬ £¬£¬£¬£¬£¬£¬±ÈÕÕÆäËû¿ØÖÆ·½·¨£¬ £¬£¬£¬£¬£¬£¬µ÷ѹ¾«¶È¸ü¸ß¡£¡£¡£¡£¡£¡£¡£¡£
5.´óÒº¾§ÆÁÄ»£¬ £¬£¬£¬£¬£¬£¬×öʵÑ飬 £¬£¬£¬£¬£¬£¬ÊÓ²ìÊý¾Ý¶¼»á¸üÀû±ã¡£¡£¡£¡£¡£¡£¡£¡£
Êý¾Ý´æ´¢£¬ £¬£¬£¬£¬£¬£¬ÎÒÃÇ¿ÉÒÔ½«Ã¿´Î×öµÄÊÔÑé¾ÙÐд洢£¬ £¬£¬£¬£¬£¬£¬Àû±ãºóÆÚ×ÊÁÏ´¦Öóͷ£¡£¡£¡£¡£¡£¡£¡£¡£
ÔÚÏ߿ͷþ

ΪÄúЧÀÍ

24Сʱ×ÉѯÈÈÏß
ÕÐͶ±êÏàÖú:15802760502
¡¾ÍøÕ¾µØÍ¼¡¿¡¾sitemap¡¿