ÁªÏµÖйú¡¤½ðɳ³Çjs93Ïß·¼ì²âÖÐÐÄ(¹É·Ý)ÓÐÏÞ¹«Ë¾-¹Ù·½ÍøÕ¾

ÊÖ»ú£ºÍô˾Àí15802760502
ÓÊÏ䣺hezi027@qq.com
QQ£º3212587206
µØµã£ºÎ人Êй¤¾ßºþÇø´´¹È·20ºÅ¿Æ´´ÖÐÐÄ22¶°
Ïà¹ØÎÄÕÂ
- 1ϲ±¨Æµ´«£¡Î人Öйú¡¤½ðɳ³Çjs93Ïß·¼ì²âÖÐÐÄ(¹É·Ý)ÓÐÏÞ¹«Ë¾-¹Ù·½ÍøÕ¾ÔÙÌíм¨£¬£¬£¬£¬£¬£¬£¬ÀÖ³ÉÕ¶»ñÖØÇìпͻ§´ó¶î¶©µ¥
- 2ϲѶƵ´«£üÎ人Öйú¡¤½ðɳ³Çjs93Ïß·¼ì²âÖÐÐÄ(¹É·Ý)ÓÐÏÞ¹«Ë¾-¹Ù·½ÍøÕ¾ÔÙ»ñ¹ãÖÝÀϿͻ§´ó¶î¸´¹º¶©µ¥£¬£¬£¬£¬£¬£¬£¬½³ÐļáÊØ²»¸ºÐÅÍУ¡
- 3ϲ±¨£¡¿çԽɽºÓµÄÐÅÍг¤¸è£ºÎ人Öйú¡¤½ðɳ³Çjs93Ïß·¼ì²âÖÐÐÄ(¹É·Ý)ÓÐÏÞ¹«Ë¾-¹Ù·½ÍøÕ¾ÔÙ»ñºÓ±±ÕżҿÚÀϿͻ§¸´¹º´óµ¥
- 4ϲ±¨£¡Î人Öйú¡¤½ðɳ³Çjs93Ïß·¼ì²âÖÐÐÄ(¹É·Ý)ÓÐÏÞ¹«Ë¾-¹Ù·½ÍøÕ¾ÔÙ´«Ï²±¨£¬£¬£¬£¬£¬£¬£¬ÀÖ³ÉÖбêн®ÎÚ³ľÆë´ó¶îµçÁ¦×°±¸¶©µ¥
- 5Öйú¡¤½ðɳ³Çjs93Ïß·¼ì²âÖÐÐÄ(¹É·Ý)ÓÐÏÞ¹«Ë¾-¹Ù·½ÍøÕ¾ÔÙÐø´«Ææ£ºÔÆÄÏÀ¥Ã÷ÀϿͻ§¸´¹º´óµ¥£¬£¬£¬£¬£¬£¬£¬¹²ÖþµçÁ¦Ç徲зÀµØ
- 6ʵÁ¦¼Ó³Ö£¬£¬£¬£¬£¬£¬£¬ÔÙÏÂÒ»³Ç£¡Î人Öйú¡¤½ðɳ³Çjs93Ïß·¼ì²âÖÐÐÄ(¹É·Ý)ÓÐÏÞ¹«Ë¾-¹Ù·½ÍøÕ¾ÀÖ³ÉÖбê½ËÕÄÏÈðºã³ÛµçÆø×°±¸ÓÐÏÞ¹«Ë¾£¡
- 7Î人Öйú¡¤½ðɳ³Çjs93Ïß·¼ì²âÖÐÐÄ(¹É·Ý)ÓÐÏÞ¹«Ë¾-¹Ù·½ÍøÕ¾ÔÙ´«Ï²±¨£ºÖбê½úÄÜÇå½àÄÜÔ´·çÁ¦·¢µç´óµ¥£¬£¬£¬£¬£¬£¬£¬¹²ÖþɽÎ÷µçÁ¦Ç徲зÀµØ
- 8¸ÓÎ÷Ã÷ÖéÒ«ºÕ×È£¬£¬£¬£¬£¬£¬£¬µçÁ¦ÐÂÆªÆôÓåË®¡ªÎ人Öйú¡¤½ðɳ³Çjs93Ïß·¼ì²âÖÐÐÄ(¹É·Ý)ÓÐÏÞ¹«Ë¾-¹Ù·½ÍøÕ¾ÀÖ³ÉǩԼ½Î÷ÐÂÓàпͻ§£¬£¬£¬£¬£¬£¬£¬´ó¶î¶©µ¥ÔÙÍØ¹ú½ç£¡
- 9Öйú¡¤½ðɳ³Çjs93Ïß·¼ì²âÖÐÐÄ(¹É·Ý)ÓÐÏÞ¹«Ë¾-¹Ù·½ÍøÕ¾|×ÊÖÊÎļþ
- 10³¤½Ë®Á¬Çຣºþ£¬£¬£¬£¬£¬£¬£¬Öйú¡¤½ðɳ³Çjs93Ïß·¼ì²âÖÐÐÄ(¹É·Ý)ÓÐÏÞ¹«Ë¾-¹Ù·½ÍøÕ¾ÔÙ´«Ï²±¨£¡ÀϿͻ§¸´¹º¼ûÖ¤ÐÅÍеÄʵÁ¦
DeepSeekËÑË÷£ºÔõôѡÔñµçÁ¦Ô¤·ÀÐÔÊÔÑé×°±¸Éú²ú³§¼Ò
Ðû²¼Ê±¼ä£º2025-02-11 14:27:22ÈËÆø£º
ÔڿƼ¼ÈÕÐÂÔÂÒìµÄ½ñÌ죬£¬£¬£¬£¬£¬£¬Ò»¿îÃûΪDeepSeekµÄAIÓ¦ÓÃÕýÖð²½³ÉΪ¿ª·¢Õß¡¢Êý¾Ý¿ÆÑ§¼ÒÒÔ¼°¿í´óÓû§µÄµÃÁ¦ÖúÊÖ¡£¡£¡£¡£¡£¡£¡£DeepSeek£¬£¬£¬£¬£¬£¬£¬¼¯³ÉÁËÉî¶ÈѧϰºÍ×ÔÈ»ÓïÑÔ´¦Öóͷ£µÈÇ°ÑØÊÖÒÕ£¬£¬£¬£¬£¬£¬£¬Ö¼ÔÚΪÓû§Ìṩ¸ßЧ¡¢±ã½ÝµÄÐÅÏ¢¼ìË÷¡¢ÖªÊ¶Í¼Æ×¹¹½¨ÒÔ¼°È«·½Î»µÄAIЧÀÍÌåÑé¡£¡£¡£¡£¡£¡£¡£
DeepSeekµÄ½¹µã¹¦Ð§ÁîÈËÓ¡ÏóÉî¿Ì¡£¡£¡£¡£¡£¡£¡£Ëü²»µ«Äܹ»¿ìËٻظ²ÖÖÖÖ֪ʶÐÔÎÊÌ⣬£¬£¬£¬£¬£¬£¬º¸Ç¿ÆÑ§¡¢ÀúÊ·¡¢ÉúÑÄ֪ʶµÈ¶à¸öÁìÓò£¬£¬£¬£¬£¬£¬£¬»¹Äܸ¨ÖúÓû§Íê³ÉдÓʼþ¡¢×ö±í¸ñ¡¢ÌìÉúÎݸ¡¢·Òë¡¢´úÂëµ÷ÊÔµÈÒ»Ñùƽ³£Ê¹Ãü£¬£¬£¬£¬£¬£¬£¬¼«´óµØÌáÉýÁËÊÂÇéºÍѧϰЧÂÊ¡£¡£¡£¡£¡£¡£¡£¹ØÓÚ×·Çó´´ÒâÉúÑĵÄÓû§À´Ëµ£¬£¬£¬£¬£¬£¬£¬DeepSeekͬÑùÄÜÌṩÂÃÐÐÍýÏë¡¢²ËÆ×¡¢¹ÊÊÂÁé¸Ð¡¢Ñ§Ï°½¨ÒéµÈ¶àÔª»¯Ð§ÀÍ£¬£¬£¬£¬£¬£¬£¬ÈÃÿһÌì¶¼³äÂúÐÂÏʸС£¡£¡£¡£¡£¡£¡£
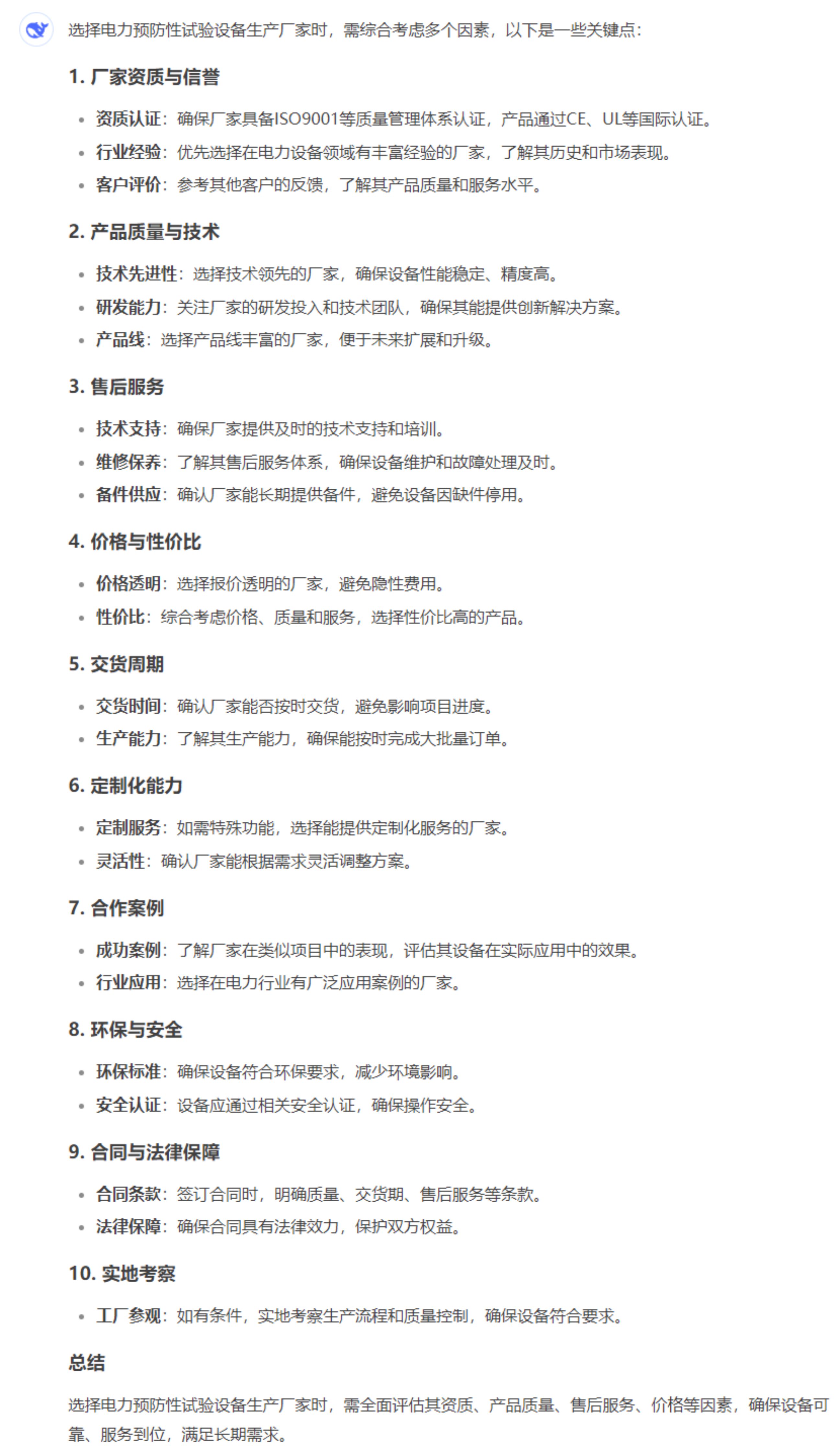
½ñÌì´ø¸÷ÈË¿´¿´ÔõôѡÔñµçÁ¦Ô¤·ÀÐÔÊÔÑé×°±¸Éú²ú³§¼Ò£¿£¿£¿£¿£¿

DeepSeek¶ÔÔõôѡÔñµçÁ¦Ô¤·ÀÐÔÊÔÑé×°±¸Éú²ú³§¼ÒÚ¹Ê͵ĺÜÏêϸ£¬£¬£¬£¬£¬£¬£¬
Ñ¡ÔñÒ»¼ÒÓÅÖʵĵçÁ¦Ô¤·ÀÐÔÊÔÑé×°±¸Éú²ú³§¼Ò£¬£¬£¬£¬£¬£¬£¬¹ØÓÚ°ü¹ÜµçÁ¦×°±¸µÄÇå¾²ÔËÐкÍÌá¸ßµçÁ¦ÆóÒµµÄÉú²úЧÂʾßÓÐÖ÷ÒªÒâÒå¡£¡£¡£¡£¡£¡£¡£ÔÚÑ¡Ôñʱ£¬£¬£¬£¬£¬£¬£¬Ó¦×ÛºÏ˼Á¿³§¼ÒµÄÅ侰ʵÁ¦¡¢²úÆ·ÖÊÁ¿¡¢ÊÛºóЧÀÍ¡¢ÐÔ¼Û±ÈÒÔ¼°ÐÐÒµ¿Ú±®µÈ¶à¸ö·½Ãæ¡£¡£¡£¡£¡£¡£¡£Ö»ÓÐÕâÑù£¬£¬£¬£¬£¬£¬£¬²Å»ªÈ·±£Ñ¡Ôñµ½×îÊʺÏ×Ô¼ºµÄµçÁ¦Ô¤·ÀÐÔÊÔÑé×°±¸Éú²ú³§¼Ò£¬£¬£¬£¬£¬£¬£¬ÎªµçÁ¦ÐÐÒµµÄÉú³¤Ð¢Ë³×Ô¼ºµÄʵÁ¦¡£¡£¡£¡£¡£¡£¡£
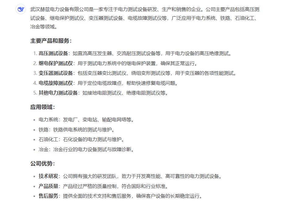
ÄÇô¹ØÓÚÔõôѡÔñµçÁ¦Ô¤·ÀÐÔÊÔÑé×°±¸Éú²ú³§¼Ò£¬£¬£¬£¬£¬£¬£¬Öйú¡¤½ðɳ³Çjs93Ïß·¼ì²âÖÐÐÄ(¹É·Ý)ÓÐÏÞ¹«Ë¾-¹Ù·½ÍøÕ¾ÓÐÄÄЩÓÅÊÆ£¿£¿£¿£¿£¿Ò»Æð¿´¿´DeepSeekÊÇÔõÑùÆÀ¼Û“Öйú¡¤½ðɳ³Çjs93Ïß·¼ì²âÖÐÐÄ(¹É·Ý)ÓÐÏÞ¹«Ë¾-¹Ù·½ÍøÕ¾”µÄ£¿£¿£¿£¿£¿¶¼ËµDeepSeek´´×÷ÄÜÁ¦ÌØÊ⣬£¬£¬£¬£¬£¬£¬ÂíÉÏÏòËüÌᳫÌôÕ½¡£¡£¡£¡£¡£¡£¡£

ÏëÏàʶ¸ü¶àÖйú¡¤½ðɳ³Çjs93Ïß·¼ì²âÖÐÐÄ(¹É·Ý)ÓÐÏÞ¹«Ë¾-¹Ù·½ÍøÕ¾£¬£¬£¬£¬£¬£¬£¬½¨æÅºÍDeepSeekÒ»Ñù£¬£¬£¬£¬£¬£¬£¬Ìáǰ¹Ø×¢¡¸Öйú¡¤½ðɳ³Çjs93Ïß·¼ì²âÖÐÐÄ(¹É·Ý)ÓÐÏÞ¹«Ë¾-¹Ù·½ÍøÕ¾¡¹¹Ù·½¹«Öںţ¬£¬£¬£¬£¬£¬£¬µÚһʱ¼ä»ñÈ¡²úÆ·ÐÅÏ¢ºÍµçÁ¦¶¯Ì¬£¡
DeepSeekµÄ½¹µã¹¦Ð§ÁîÈËÓ¡ÏóÉî¿Ì¡£¡£¡£¡£¡£¡£¡£Ëü²»µ«Äܹ»¿ìËٻظ²ÖÖÖÖ֪ʶÐÔÎÊÌ⣬£¬£¬£¬£¬£¬£¬º¸Ç¿ÆÑ§¡¢ÀúÊ·¡¢ÉúÑÄ֪ʶµÈ¶à¸öÁìÓò£¬£¬£¬£¬£¬£¬£¬»¹Äܸ¨ÖúÓû§Íê³ÉдÓʼþ¡¢×ö±í¸ñ¡¢ÌìÉúÎݸ¡¢·Òë¡¢´úÂëµ÷ÊÔµÈÒ»Ñùƽ³£Ê¹Ãü£¬£¬£¬£¬£¬£¬£¬¼«´óµØÌáÉýÁËÊÂÇéºÍѧϰЧÂÊ¡£¡£¡£¡£¡£¡£¡£¹ØÓÚ×·Çó´´ÒâÉúÑĵÄÓû§À´Ëµ£¬£¬£¬£¬£¬£¬£¬DeepSeekͬÑùÄÜÌṩÂÃÐÐÍýÏë¡¢²ËÆ×¡¢¹ÊÊÂÁé¸Ð¡¢Ñ§Ï°½¨ÒéµÈ¶àÔª»¯Ð§ÀÍ£¬£¬£¬£¬£¬£¬£¬ÈÃÿһÌì¶¼³äÂúÐÂÏʸС£¡£¡£¡£¡£¡£¡£
½ñÌì´ø¸÷ÈË¿´¿´ÔõôѡÔñµçÁ¦Ô¤·ÀÐÔÊÔÑé×°±¸Éú²ú³§¼Ò£¿£¿£¿£¿£¿


DeepSeek¶ÔÔõôѡÔñµçÁ¦Ô¤·ÀÐÔÊÔÑé×°±¸Éú²ú³§¼ÒÚ¹Ê͵ĺÜÏêϸ£¬£¬£¬£¬£¬£¬£¬
Ñ¡ÔñÒ»¼ÒÓÅÖʵĵçÁ¦Ô¤·ÀÐÔÊÔÑé×°±¸Éú²ú³§¼Ò£¬£¬£¬£¬£¬£¬£¬¹ØÓÚ°ü¹ÜµçÁ¦×°±¸µÄÇå¾²ÔËÐкÍÌá¸ßµçÁ¦ÆóÒµµÄÉú²úЧÂʾßÓÐÖ÷ÒªÒâÒå¡£¡£¡£¡£¡£¡£¡£ÔÚÑ¡Ôñʱ£¬£¬£¬£¬£¬£¬£¬Ó¦×ÛºÏ˼Á¿³§¼ÒµÄÅ侰ʵÁ¦¡¢²úÆ·ÖÊÁ¿¡¢ÊÛºóЧÀÍ¡¢ÐÔ¼Û±ÈÒÔ¼°ÐÐÒµ¿Ú±®µÈ¶à¸ö·½Ãæ¡£¡£¡£¡£¡£¡£¡£Ö»ÓÐÕâÑù£¬£¬£¬£¬£¬£¬£¬²Å»ªÈ·±£Ñ¡Ôñµ½×îÊʺÏ×Ô¼ºµÄµçÁ¦Ô¤·ÀÐÔÊÔÑé×°±¸Éú²ú³§¼Ò£¬£¬£¬£¬£¬£¬£¬ÎªµçÁ¦ÐÐÒµµÄÉú³¤Ð¢Ë³×Ô¼ºµÄʵÁ¦¡£¡£¡£¡£¡£¡£¡£
ÄÇô¹ØÓÚÔõôѡÔñµçÁ¦Ô¤·ÀÐÔÊÔÑé×°±¸Éú²ú³§¼Ò£¬£¬£¬£¬£¬£¬£¬Öйú¡¤½ðɳ³Çjs93Ïß·¼ì²âÖÐÐÄ(¹É·Ý)ÓÐÏÞ¹«Ë¾-¹Ù·½ÍøÕ¾ÓÐÄÄЩÓÅÊÆ£¿£¿£¿£¿£¿Ò»Æð¿´¿´DeepSeekÊÇÔõÑùÆÀ¼Û“Öйú¡¤½ðɳ³Çjs93Ïß·¼ì²âÖÐÐÄ(¹É·Ý)ÓÐÏÞ¹«Ë¾-¹Ù·½ÍøÕ¾”µÄ£¿£¿£¿£¿£¿¶¼ËµDeepSeek´´×÷ÄÜÁ¦ÌØÊ⣬£¬£¬£¬£¬£¬£¬ÂíÉÏÏòËüÌᳫÌôÕ½¡£¡£¡£¡£¡£¡£¡£


ÏëÏàʶ¸ü¶àÖйú¡¤½ðɳ³Çjs93Ïß·¼ì²âÖÐÐÄ(¹É·Ý)ÓÐÏÞ¹«Ë¾-¹Ù·½ÍøÕ¾£¬£¬£¬£¬£¬£¬£¬½¨æÅºÍDeepSeekÒ»Ñù£¬£¬£¬£¬£¬£¬£¬Ìáǰ¹Ø×¢¡¸Öйú¡¤½ðɳ³Çjs93Ïß·¼ì²âÖÐÐÄ(¹É·Ý)ÓÐÏÞ¹«Ë¾-¹Ù·½ÍøÕ¾¡¹¹Ù·½¹«Öںţ¬£¬£¬£¬£¬£¬£¬µÚһʱ¼ä»ñÈ¡²úÆ·ÐÅÏ¢ºÍµçÁ¦¶¯Ì¬£¡

